中國科學院昆明植物研究所:牛肝菌目物種從褐腐到共生的創新進化史研究獲進展
在森林土壤中,木材分解真菌、枯枝落葉分解真菌和外生菌根真菌形成錯綜復雜的菌絲網絡。作為有機物的分解者,腐生真菌對森林生態系統的物質循環和能量流動發揮不可替代的作用。作為植物的共生伙伴,外生菌根真菌可以將植物光合作用合成的碳水化合物轉移到土壤微生物群落中,供微生物利用。研究腐生真菌和共生真菌在碳源、氮源獲取和有機質降解方面的異同,將有助于認識生態系統中不同營養類型真菌參與的生態過程和功能。
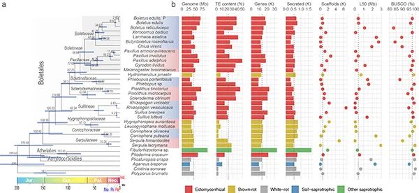
牛肝菌目是傘菌綱中物種最豐富的類群之一,包括5個亞目,16個科,約1000個物種,廣布全球,往往在森林演替后期出現。該目絕大多數為共生型的外生菌根真菌,宿主植物多樣,但基部類群為腐生型的褐腐真菌,是研究真菌營養類型演變的理想對象。在對該目代表性物種基因組測序的基礎上,通過比較基因組學分析,研究發現牛肝菌目物種從褐腐習性轉向外生菌根共生習性的進化過程中,在基因組水平發生了三個創新:(1)顯著性地丟失了植物細胞壁降解酶系的關鍵基因,但仍保留了降解的一定能力,雖然營共生習性的支系情況各不相同;(2)發生了轉座元件的擴張,促進了編碼蛋白酶、脂酶和小分泌蛋白等基因的形成;(3)在晚中新世,共生型的牛肝菌科和乳牛肝菌亞目物種發生了明顯基因擴張,可能與宿主植物或牛肝菌生境偏好有關。
該研究由中國科學院昆明植物研究所楊祝良研究團隊和法國國家農業食品與環境研究院南錫中心Francis Martin團隊合作完成,相關研究成果以Evolutionary innovations through gain and loss of genes in the ectomycorrhizal Boletales為題,在線發表在New Phytologist上。研究工作得到中科院戰略性先導科技專項(B類)、中科院國際合作局對外合作重點項目、國家自然科學基金面上項目、中科院青年創新促進會項目、國家留學基金管理委員會等的支持。

圖1.牛肝菌目代表物種的基因組組裝和注釋結果

圖2.牛肝菌目代表物種的分泌蛋白組特征

圖3.牛肝菌目不同營養類型真菌相關基因間的置換多元方差分析

圖4.基于Kimura距離的轉座元件差異分析(紅色:外生菌根真菌,藍色:褐腐真菌)

圖5.牛肝菌屬物種共線性分析(a,b)和轉座元件與分泌型蛋白基因在基因組上的平均距離分析(c)

圖6.牛肝菌目物種基因復制歷史重建(a)和演化過程中基因復制速率的變化(b)
論文鏈接:https://nph.onlinelibrary.wiley.com/doi/abs/10.1111/nph.17858
來源|中國科學院東亞植物多樣性與生物地理學重點實驗室
