深度報道:時間證明靈芝的價值,也賦予G.lucidum品牌的意義──記2019第十屆國際藥用菌大會(上)
作者:吳亭瑤
本文原載于靈芝新聞網www.ganodermanews.com
〔重點提示〕一個藥用菇菌能否走出傳說、走出實驗室、走進產業鏈,在市場的千錘百煉下?立不搖、名揚國際,需要漫長時間考驗才能見真章。時間不僅證明靈芝的價值,更讓G. lucidum超越物種意義,成為全球認識靈芝的品牌,成為靈芝通行全球的名片。



(圖片來源/第十屆國際藥用菌大會官網)
今年(2019)9月19~22日,筆者以靈芝新聞網記者和大會支持媒體的身份,參加于江蘇南通安惠生物科技有限公司國際會議中心召開的第十屆國際藥用菌大會(10th International Medicinal Mushroom Conference,簡稱IMMC10),大會開幕當日同步與中國工程院主辦的〈菌物大健康產業論壇〉合并進行。
自2000年開始以“靈芝記者”身份報道相關會議以來,這大概是筆者參加過與會人數最多的一次會議了。一千多名來自全球43個國家和地區的與會者在開幕日上午一字排開合影留念,展現出此會作為“藥用菌產業與學術交流的國際大型專業平臺”的壯觀。
把目前已知的700多種具有藥用價值潛力的真菌全都擺在同一個平臺上,應該也是這種軍容壯盛的感覺。只是進一步審視卻又不難發現,在這片“看起來個個前途無量”的光暈里,真正被廣為人知、廣為應用、廣為研究的其實還是那幾個;哪些藥用菌尚處于“傳說有效”或“聽說有效”的初探階段,哪些藥用菌已具備“應該有效”或“一定有效”的產業實力,其實存在懸殊的差距。
如此盛會為“藥用菌如何有益人類健康”帶來了許多可能性和新視野,卻也令人慶幸,至少當下已經有一個應用上夠久、科研上夠深、技術上夠成熟(有相關技術可以做出質量穩定和功效確定的產品)、國內外都享有美名,而且是一般民眾消費得起的“靈芝”可以被你我所用。
從一本科學雜志,到兩年一聚的產學研盛會
回顧國際藥用菌大會的緣起,它其實源自于1999年以色列海法大學Solomon P. Wasser教授、香港中文大學張樹庭教授、日本靜岡大學水野卓(Takashi Mizuno)教授、Alexander L. Weis共同創辦的《International Journal of Medicinal Mushrooms》(國際藥用菌雜志)。
這份由美國紐約Begell House出版社發行,以發表科學原創文章和最新研究報告為主的刊物,為藥用菌開啟了新的里程碑。
因為對多數的西方國家和科學界來說,那些由子實體(菌傘)和菌柄組成、肉眼可見用手可摘、可以食用的菇菌(mushroom)主要是拿來入菜的;部分東方國家、傳統醫學和民俗療法雖然有把菇菌作為藥用的經驗和歷史,但對于這些菇類為什么具有療效,經常是知其然不知其所以然。
因此這份科學期刊的出現,等于是把藥用菌進一步從食用菌中拉出來,不僅促使更多科學家關注菇類的藥用價值,也讓原本局限在傳統或民俗療法的藥用菌,有機會在醫療、保健、食品、飲料、美妝……各種不同的產業做更多元化的應用。
然而比起紙上交流,面對面互通研究心得肯定更能擦出美麗的火花,于是在雜志開辦兩年后,也就是2001年9月12~14日,國際藥用菌大會在《國際藥用菌雜志》協同烏克蘭國家科學院、烏克蘭科學教育部、烏克蘭衛生部的共同舉辦下,于該國首都基輔首次登場亮相。
此后國際藥用菌大會每隔兩年在不同的城市舉辦,歷經泰國Pattaya、美國華盛頓州Port Townsend、斯洛文尼亞首都Ljubljana、中國江蘇南通、克羅埃西亞首都Zagreb、中國北京、哥倫比亞卡爾達斯省首府Manizales、義大利西西里島首府Palermo,2019年的第十屆再度回到中國南通,兩年后的第十一屆也確定移師南歐巴爾干半島的塞爾維亞首都Belgrade舉辦。

▲《國際藥用菌雜志》的催生:文章最后一段。(資料來源:張樹庭編纂,WILEY2008年出版之《Mushrooms as Functional Foods》第27頁)

▲《國際藥用菌雜志》近期的封面。(圖片來源/《國際藥用菌雜志》官網)
▲創辦《國際藥用菌雜志》的張樹庭教授(右二)和Solomon P. Wasser教授(中間)是第十屆國際藥用菌大會的名譽主席。本屆大會主席中國工程院李玉院士(左二)丶副主席江蘇安惠生物科技有限公司陳惠董事長(左一)和秘書長劉自強先生(右一),是本次會議得以順利舉辦的幕后推手。(攝影/吳亭瑤)

▲2021第十一屆國際藥用菌大會將移師至塞爾維亞首都Belgrade舉辦。
藥用菌的研發能量,明顯往華人地區集中
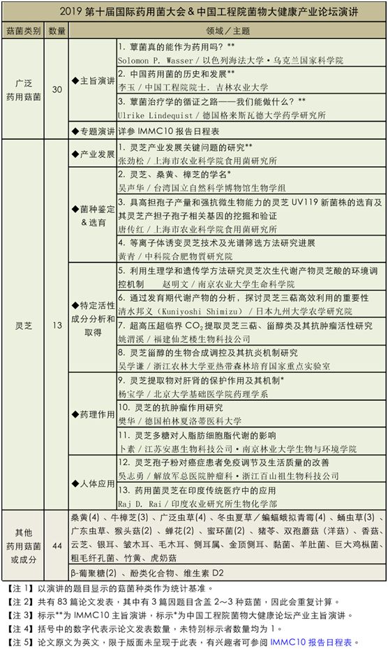
從《國際藥用菌雜志》創刊時的一年4期,到現在的每個月出刊;從首屆國際藥用菌大會共計384名來自38個國家的與會人數,到本屆翻了3倍的壯觀場面,這20年來藥用菌研究和產業的蓬勃發展可說是有目共睹。
而從大會首屆以“21世紀藥用菌在保健和營養領域的應用前景”為主題,到本屆聚焦的“藥用菌科學的創新與挑戰”,更透露出藥用菌研究和產業的追求,已經從“有”逐漸往“好”的層次提升。
比較令人玩味的是,從這兩屆國際藥用菌大會以演講、口頭報告和壁報展示的論文發表者的所屬機構所在地,可以發現國際上投入藥用菌研究的機構,從廣泛分散在幾個不同的地區,明顯往中國高度集中。
無可諱言,主辦國有與會的優勢,但比起當年掛上烏克蘭名字的論文只占全部(164篇)的19%不到(30篇),此次有中國相關單位參與的論文數量就占了64%以上(199篇中占128篇),如果再加上幾個以華人為主的地區,比例更超過四分之三。與此同時,許多地方的論文發表數量則是急遽減少,甚或未再于本屆大會出現。
雖然并非全球研究或推廣藥用菌的重要人士都有與會,會議里各種演講、論文報告和壁報論文的含金量也無法等量齊觀,但相隔18年的數據兩相對照多少還是透露出:當初企盼通過科學證據打開藥用菌“全球”市場的想法固然美好,但市場打不打得開,可能更受原材料取得的方便性、傳統醫藥文化的相關性所影響。
以中國為主的華人地區,儼然肩負起發展藥用菌的重責大任,同時也是現階段最具潛力的藥用菌市場。想讓藥用菌的價值被全球認可?想以藥用菌造福全人類健康?外國的月亮沒有比較圓,西風東漸的風潮也不會在這里發生,關鍵還是在血脈里先天就流有《神農本草經》、《本草綱目》血液的我們自己。

時間證明了靈芝的價值
相對于只占十幾分鐘的口頭論文報告,或是以壁報方式展示研究成果,學術會議里的演講,不管在內容上或演講者的身分上,通常都比較具有代表性,因此筆者進一步把這兩屆的演講主題抽出來分析,試圖從中歸納出一些趨勢上的變化。
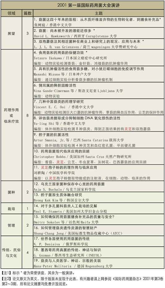
結果發現,比起第一屆藥用菌大會的演講明顯偏向整體性的概念或綜合性的探討,第十屆大會中指明討論特定藥用菇菌或特定成分的演講已超過六成。這表示歷經這18年的探索,科學界和產業界對于不同種類藥用菇菌的潛力與商用價值,已有越來越清楚的認識。
而在一片菇海里,靈芝不僅是第一屆大會中少數單槍匹馬獨撐整場演講的藥用菇,也是唯一以單一一種產品劑型(靈芝孢子粉提取物做成的注射液)從細胞實驗、動物實驗做到人體臨床觀察的藥用菇:
該靈芝(Ganoderma lucidum)制劑在體外被證實可以抗氧化、清除自由基;在體內被證實可以改善動物的免疫性皮肌炎、肌強直、睡眠、免疫功能,并能促進腦部和心臟微循環;用于病人身上則對多種神經肌肉疾病具有顯著療效,且無觀察到明顯副作用。靈芝“異病同治”的特色在這里顯露無疑。
這場演講的演講者是1970年代開發應用靈芝孢子粉的先驅,已故的中國工程院院士丶中國醫學科學院藥物研究所劉耕陶教授。雖然斯人已逝,但靈芝研究應用的香火卻在一代接一代的傳承中更見輝煌。
第十屆國際藥用菌大會和中國工程院大健康產業論壇(兩會的主旨演講在同一天、同場地穿插進行)以靈芝為主題的演講,不僅在數量上遠遠領先其他菇菌,內容上更含蓋菌種、活性成分、藥理作用、人體應用、產業發展等多方領域,非其他藥用菇菌所能望其項背──而這些還不包括在廣泛藥用菇菌演講中提到的靈芝議題。
當其他菇菌還無法確認傳說中的菇名應和實際上哪個或哪些物種(species)相對應時,靈芝已朝選育特殊用途菌株(strains)的方向在發展;
當其他菇菌還在摸索如何通過人工栽培復制生物的原貌并設法使其符合經濟效益時,靈芝已進展到特定活性成分量產技術的開發;
當其他菇菌還在初探哪些特殊的生物活性值得研究時,靈芝已經進到細胞分子層次分析作用機制與藥理功效之間的因果關系了;
當其他菇菌還在動物身上觀察安全性和有效性時,靈芝安全有效的口碑早已在古代醫藥典籍之間、現代科學實驗室之間、普羅大眾之間口耳相傳。
一個藥用菇菌能否走出傳說、走出實驗室、走進產業鏈,最后還能在市場的千錘百煉下?立不搖、名揚國際,絕不是畫張大餅、奔相走告、抱團取暖,隔天醒來就能美夢成真,而是需要漫長時間歷經科學、產業、市場的重重考驗才能見真章。
不知道還有沒有其他藥用菇菌具備此等能力和價值,但早被東西方現代人翻過來、復過去研究超過半世紀的靈芝已經跑在很前面。


G. lucidum、G. lingzhi、G.sichuaneses一芝三表令大會名譽主席Wasser教授也搖頭
即使資優如靈芝,還是有很多方面需要討論和精進。首先是本屆國際藥用菌大會名譽主席,同時也是《國際藥用菌雜志》創辦人兼主編,以色列海法大學Solomon P. Wasser教授,在主旨演講〈蕈菌真的能作為藥用嗎?〉(Are Mushroom Indeed Medicinal?)中特別提出中國Ganoderm lucidum的學名問題。
他表示,在眾多靈芝種類中,來自中國的G. lucidum是藥理研究最豐富的一個,但現在已有明確證據顯示,它和歐洲最早命名的G. lucidum是兩個不同的物種。對此,有研究團隊發表文章論證中國所謂的G. lucidum是過去不曾發現的新物種,建議拉丁學名應改為G. lingzhi(靈芝靈芝),另一團隊則主張它其實是過去已公開發表過的G. sichuaneses(四川靈芝)。
Wasser教授對于靈芝抗前列腺癌(前列腺癌)、抗糖尿病(減輕高血糖對白血球、紅血球的氧化損傷)有相當的研究,其所使用的靈芝材料即是中國的G. lucidum。身為推動藥用菌發展領航員的他,肯定很愛護G. lucidum不容易涓滴成河的學術成果、產業成就、國際名聲,才會在這個重要的場合上以大家長的身份,特別提出這個他未寫在論文摘要里的敏感議題。
他并未針對怎么解決“一芝三表”提出意見,而是以沉重的口吻表示:“這給我們帶來更多的問題與困惑。誰知道哪種靈芝是具有療效的那個?”(This brought us more problems and confusion. Who knows which Gandoerma species is medicinal?)



▲第十屆國際藥用菌大會名譽主席Wasser教授演講現場。(攝影/吳亭瑤)
G. lucidum不僅是物種名更是靈芝通行全球的名片
每個物種都有它專屬的學名。由于不同物種之間的差距是“無法交配生出下一代”那么大,所以即使都是靈芝屬,拉丁學名第一個字都是Ganoderma,但第二個字不同,就是生物本質上的完全不同。
因此,一旦這個最被廣為研究和應用的中國靈芝改了學名,就表示必須和過去五十年來以G. lucidum之名累積的龐大智慧資產做切割,以后想再說這個靈芝有什么成分、功效,安全性如何如何……全都無法援引之前的研究成果,所有實驗必須以新的學名重新來過。
同時間,“G. lucidum”這個代表整個靈芝家族的“品牌名稱”也將變成僅供膜拜的歷史名詞,因為它再也無法在現實世界為任何產品代言。
眾所周知,建立一個“讓人有感”的品牌有多難!歷史的因緣際會使得“G. lucidum”之名早已超越物種的意義,成為帶領靈芝家族全員不斷往前邁進的火車頭,更成為全球各界認識靈芝的國際品牌,它甚至承載著無數靈芝學者的科學情懷,真的適合只從“物種”這么單一的因素來考量這個學名的去留嗎?
如果真的非改不可,那么現實生活中與其相對應的產品也得換上新學名。問題是,中國境內所有靈芝類藥品和保健食品所依據的《中國藥典》和《可用于保健食品的真菌菌種名單》,里面既沒G. lingzhi也沒G.sichuaneses。凡法規之外的靈芝菌種是不能在中國做成產品販售的,所以除非相關法規跟著改,否則即使標示的靈芝菌種名稱再“正確”,也只能望著這個全球最大的市場乾瞪眼。
除此之外,美國藥典委員會制訂的靈芝質量標準,以及由中國產學研主導2018年底才正式公布的ISO中藥靈芝國際標準(ISO 21315:2018中醫藥-靈芝),也都是以中國的G. lucidum為依歸。這兩項標準規范雖無強制性,卻是美國和國際上用來鑒別市售靈芝產品和原料“是不是靈芝、夠不夠質量”的基本依據。如果中國的G. lucidum必須改名,相關標準規范也要重新制定,否則時不時被論文或媒體報道市售靈產品高達多少占比不合格,靈芝的國際形象、國際生意能不受影響嗎?
修改現行的國家法規丶制定全新的國際標準,絕非容易之事,既然如此,那就把G. lucidum這個學名讓給中國靈芝吧!反正最早被命名為G. lucidum的歐洲靈芝標本早已下落不明,而現在大家認識和使用的G. lucidum都是中國這個……然而據了解,負責規范學術名稱的權威單位明確表示不同意,因為物種學名命名先來后到的游戲規則可不能為了“小小一個靈芝”而改變。
所以,我們給自己提出了一個騎虎難下的問題。更令人尷尬的是,現在雖能百分百確定中國的G. lucidum不是歐洲最早發現的G. lucidum,但到底它是新物種(G. lingzhi),還是原先就已發現的靈芝(G. sichuaneses),又或者存在更勁爆的第三種答案……目前科學上仍舊爭論不休。因此,現在不只是改不改學名的問題,而是連應該改成什么都不知道!因為哪個身份才是對的,其實并無共識。
對于中國G. lucidum的一芝各表,產業界暫時或許還可隔岸觀火,但相關的論文發表已出現空前大混亂,明明是同一種靈芝材料,有人寫A,有人寫B,有人寫C,甚至有學者過去十幾年來發表的論文都是寫G. lucidum,近幾年卻把同樣的靈芝材料改成G. lingzhi,渾然不知已經犯了“同物異名”的大忌,把一系列本該環環相扣的研究成果硬是從中截成兩段,讓自己辛苦研發的成果在未來有機會“變現”時少了很多籌碼,或者需要耗費更多唇舌去解釋其實A就B……
談錢很俗氣,但沒錢萬萬不能。個人利益事小,中國G. lucidum的研究因為學名的更動而從此分為幾個毫不相干的脈絡,卻是眾人的損失。不知道這樣的學術災難要持續到何時?因為再這樣任其內耗下去,連產業界最心心念念的靈芝國際化、靈芝新藥的開發,都會受到影響。
科學研究的目的應該是來解決問題,讓人類過更好的生活才對。如果它所證明的是非對錯反而在現實生活中帶來更多問題,甚至必須因此付出沉重的代價,這樣的堅持還有意義嗎?
只是已經挑明的問題就收不回來了,就像英國公投脫歐,再怎么歹戲拖棚也得硬著頭皮走下去。G. lucidum這個已經具有品牌意義的名稱,使得中國靈芝的學名爭議已不單純是物種對錯的問題,也不是個人學術成就的問題,而是牽動全球靈芝研究與產業發展的大問題。
如果大家真的愛護靈芝這個產業,相關人士就該趕快坐下來閉門討論,尋求共識和解決之道。至于在結論落槌之前,論文發表者繼續以目前約定成俗的G. lucidum表述中國廣泛栽培的紅色靈芝并沒有錯啊,何苦在什么定案都沒有出臺之前,自己先把這么有價值的名字消失了呢?
“做研究、做產品務求正確無誤,做生意但求通行無阻”,這是專研靈芝菌種鑒定、分類、栽培的臺灣大學生化科技學系許瑞祥教授,在其撰述的《新倚天屠龍記2019里的張無忌采到了松杉靈芝?》一文中,對于靈芝學者和業者如何把菌種鑒定技術用在“對的地方”的建言。
也就是說,不管使用的靈芝學名為何,作為實事求是的研究者,以及對消費者負責任的業者,應該要把菌種鑒定的技術用在確認每一次使用的靈芝原料是否都一致,因為只有原料一致,實驗結果才能再現,產品功效才能延續。
至于包裝上的那個學名,如果寫G. lucidum能讓靈芝產品在全球暢行無阻,又何必放棄這個已被世人認可的“通關密語”呢?(待續)
下期預告,敬請期待

▲日本九州大學農學研究院清水邦義副教授在IMMC10。(攝影/吳亭瑤)

▲北京大學基礎醫學院藥理學系楊寶學教授在IMMC10。(攝影/吳亭瑤)

▲上海市農業科學院食用菌研究所張勁松研究員在IMMC10。(攝影/吳亭瑤)

▲南京農業大學生命科學院趙明文教授在IMMC10。(攝影/吳亭瑤)

▲塞爾維亞Belgrade大學生化和食品技術研究所Miomir Niksic教授在IMMC10。(攝影/吳亭瑤)
