科研進展-食用菌所加工團隊在猴頭菌β-葡聚糖新型納米載體制備及應用方面取得進展
近期,上海市農業科學院食用菌研究所加工技術研究團隊利用硫酸化猴頭菌β-葡聚糖制備了一種天然來源的新型納米載體并對白藜蘆醇進行了包埋,提高了白藜蘆醇的穩定性及生物利用度,闡明了與白藜蘆醇協同增強抗炎作用的機制。相關研究成果發表在國際學術期刊Carbohydrate Polymers(一區Top,IF: 11.2) 上。

白藜蘆醇是一種具有多種生物活性的天然多酚,但較差的穩定性和生物利用度嚴重限制了其廣泛應用。為解決這些問題,研究團隊采用靜電自組裝法成功制備了硫酸化猴頭菌β-葡聚糖殼聚糖納米顆粒,并對白藜蘆醇進行包埋。通過傅里葉紅外光譜、熒光光譜、X射線衍射和透射電子顯微鏡等方法對制備的納米顆粒的結構進行了表征,表明其呈球形或亞球形結構,平均粒徑較小(191.07 nm),達到納米程度。

圖1 納米顆粒的結構特征
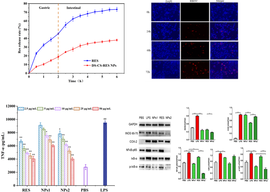
穩定性和體外模擬胃腸消化實驗表明,納米顆粒表現出良好的穩定性,白藜蘆醇從納米顆粒中可持續緩慢釋放。同時,體外生物活性實驗表明,負載白藜蘆醇的猴頭菌β-葡聚糖納米顆粒可通過抑制NO、IL-1β、IL-6和TNF-α的產生,改善LPS刺激的RAW264.7巨噬細胞的炎癥損傷,其抗炎機制主要是通過NF-κB和JAK-STAT1信號通路調節NF-κB p65、STAT1和TLR4的蛋白水平,從而發揮較強的抗炎活性。研究進一步證實了硫酸化猴頭菌β-葡聚糖-殼聚糖納米顆粒和白藜蘆醇具有協同抗炎作用,表明硫酸化猴頭菌β-葡聚糖納米負載材料可作為潛在的綠色、安全載體包埋白藜蘆醇等不穩定的活性化合物,提高其生物活性。這項研究為開發包埋白藜蘆醇等疏水活性分子的功能載體提供了新的思路,同時也拓寬了食用菌活性多糖在功能性食品或藥物中的應用范疇。

圖2 納米顆粒的穩定性,體外模擬胃腸消化特性和體外抗炎活性
食用菌研究所張忠副研究員和畢業研究生葛梅麗為論文的共同第一作者,楊焱研究員為通訊作者。該研究工作得到國家重點研發計劃(2023YFF1103403)和上海市自然科學基金項目(21ZR1446200)的資助。
來源:上海市農業科學院科研管理處
