湖北省農業科學院食用菌團隊從白參菌子實體中分離純化出一種具有較強抗腫瘤活性的高分枝葡甘聚糖
近日,湖北省農業科學院國家食用菌加工技術研發中心高虹研究員團隊在國際學術期刊《International Journal of Biological Macromolecules》(中科院1區 IF=7.7)上在線發表了有關白參菌多糖的最新研究成果:“A highly branched glucomannan from the fruiting body of Schizophyllum commune:Structural characteristics and antitumor properties analysis”。該研究從白參菌子實體中分離純化出一種高分枝度的葡甘聚糖,并解析了其結構特性和抗腫瘤活性。
團隊成員殷朝敏副研究員介紹:多糖是白參菌中主要的生物活性物質,具有抗腫瘤、免疫調節等多種功效。
早在1986年,日本就批準了裂褶菌多糖(Schizophillan, SPG)注射液作為胃癌、胰腺癌和直腸癌的治療藥物。目前,工業上主要利用液態發酵生產裂褶菌多糖,其結構是主鏈通過 β-1,3-葡萄糖苷鍵連接,每三個主鏈葡萄糖通過 C6 連接一個側鏈葡萄糖。
近幾年,白參菌(裂褶菌)人工栽培逐漸興起,從子實體中獲取多糖變得容易,而對子實體多糖的結構和活性研究相對較少。
該研究從白參菌子實體中分離純化出一種高分枝度的葡甘聚糖,其主鏈是“→[3)-β-D-Glcp-(1]3→3)-β-D-Glcp-(1→2)-α-D-Manp- (1→2)-α-D-Manp-(1→3)-α-D-Glcp-(1→”,三個側鏈 “α-D-Glcp-(1→[6)-β-D-Glcp-(1]2→”,“α-D-Glcp-(1→3)-α-D-Manp-(1→” 和“α-D-Glcp-(1→[6)-α-D-Galp-(1]3→”,通過1,6-glycosidic bond與主鏈結合,分子量Mw為15.1kDa。

白參菌子實體多糖SCP-1的結構
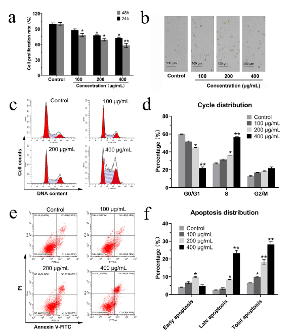
該多糖具有較好的溶解性和三螺旋結構,體外對人肺癌細胞A549的抑制率達到41.62%,其機制可能是通過上調凋亡調節蛋白Bax表達,同時下調Bcl-2表達,并抑制 p-PI3K, p-Akt、p-mTOR 等信號通路來實現的。具有開發為治療肺癌藥物的潛力。

白參菌子實體多糖SCP-1體外抑制人肺癌細胞增殖結果
據悉,白參菌目前在湖北新洲、京山、遠安、陽新等地均有規?;耘唷?/span>
來源:易菇網
