科研進展 - 黃晨陽團隊揭示PoMbp1轉錄因子通過調控多糖利用促進糙皮側耳的生長發育

糙皮側耳(Pleurotus ostreatus)俗稱平菇,具有很高的營養和藥用價值,并且其菌絲體被應用于新型復合材料開發等。轉錄因子Mbp1屬于真菌特有的轉錄因子APSES型蛋白家族,在調控細胞周期、菌絲生長和形態轉變過程中發揮重要作用。2025年2月,中國農業科學院農業資源與農業區劃研究所黃晨陽研究員團隊在Mycology期刊上發表了題為“The transcription factor PoMbp1 promotes the growth and development of Pleurotus ostreatus by regulating polysaccharide utilization”的文章,研究發現PoMbp1促進平菇的生長發育,解析了PoMbp1通過調控多糖相關基因表達,提高多糖利用,進而促進平菇生長發育的分子機制,為食用菌栽培和生產中提高底物的利用率提供了新的策略(圖1)。


圖1. PoMbp1轉錄因子調控促進糙皮側耳的生長發育的機理研究
主要科學發現
PoMbp1表達特性分析
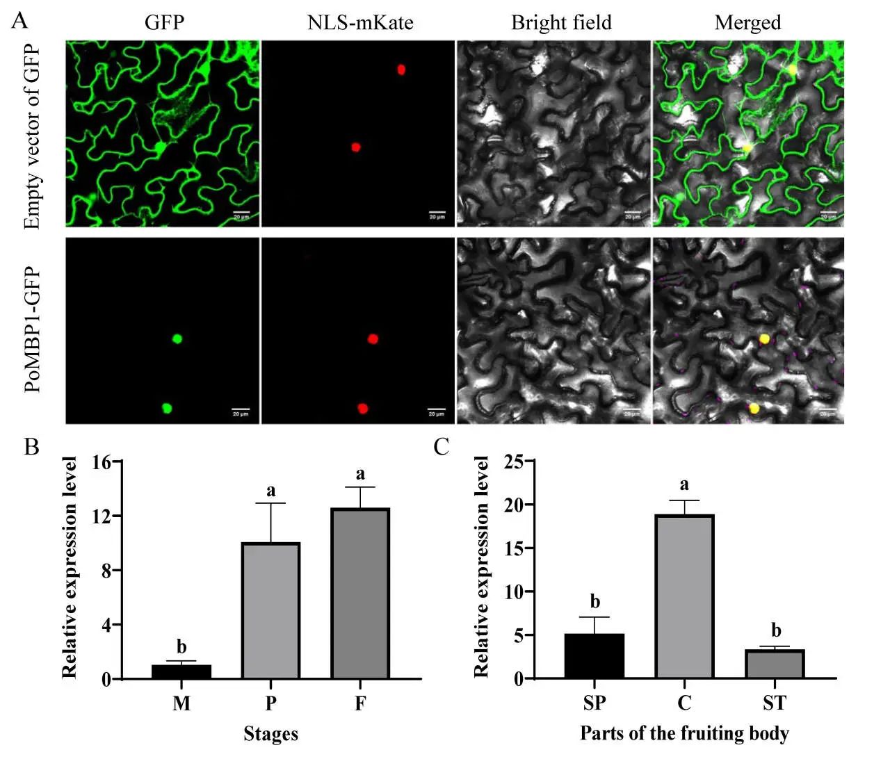
為了初步明確PoMbp1的生物學功能,對PoMbp1的基因結構和表達特性進行分析,結果發現PoMbp1含有APSES 結構域,亞細胞定位于細胞核內,屬于APSES型轉錄因子家族,并且其在平菇整個發育階段都有表達,在子實體中表達最高(圖2)。

圖2. PoMbp1的亞細胞定位及表達特性分析
PoMbp1促進平菇生長發育
為了明確PoMbp1對平菇生長發育的影響,本研究構建了PoMbp1的過表達和干擾平菇菌株,結果發現PoMbp1正調控平菇生長發育(圖3)。

圖3. PoMbp1對平菇菌絲生長速度的影響
PoMbp1調控多糖代謝
轉錄組分析發現,PoMbp1可以提高多糖代謝途徑相關基因的表達,并且在多糖為碳源時,顯著促進菌絲的生長(圖4),表明PoMbp1通過調控多糖相關基因表達,促進多糖代謝和利用,進而影響平菇生長發育。

圖4. PoMbp1通過調控多糖利用促進菌絲生長發育
本研究揭示了 PoMbp1 通過調控相關基因的表達,在多糖代謝中發揮著重要作用,為進一步深入探究平菇生長發育調控機制提供了重要參考依據。
Mycology期刊引用:
Zhang LJ, Zhang YJ, Wu ZY, Zhao MR, Wu XL, Huang CY. 2025. The transcription factor PoMbp1 promotes the growth and development of Pleurotus ostreatus by regulating polysaccharide utilisation. Mycology, 1–16. doi: 10.1080/21501203.2025.2467115.
本研究得到了國家重點研發項目 (2022YFD1200600),國家自然基金(32302638)和現代農業產業技術體系(CARS20)項目資助。
作者信息
第一作者
張利姣 中國農業科學院農業資源與農業區劃研究所 助理研究員
通訊作者
黃晨陽 中國農業科學院農業資源與農業區劃研究所 研究員
來源:中國食用菌協會
